搜索
查看: 1109|回复: 21
收起左侧

[脚本工具] 常用实用脚本合集-tampermonkey userscript

[复制链接]

签到天数: 81 天

[LV.6]常住居民II

发表于 2024-9-23 12:25:02 | 显示全部楼层 |阅读模式
1421.jpg

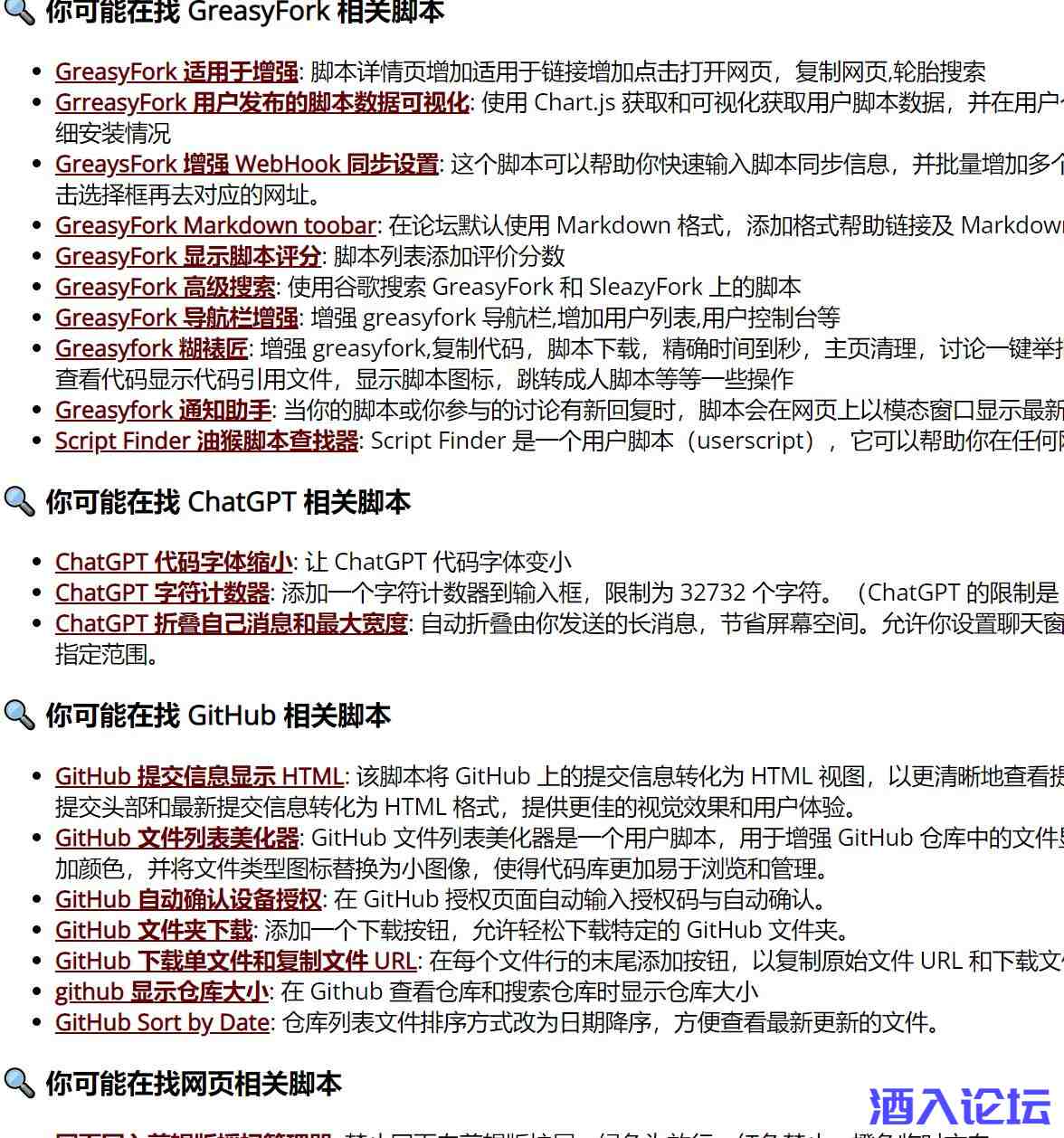
脚本主要用于增强网页浏览体验,涵盖了 GreasyFork、GitHub 和网页交互等方面的增强。GreasyFork 相关脚本提升了用户体验,如添加可点击链接和数据可视化等;GitHub 相关脚本则优化了提交信息展示、文件管理和授权确认等操作;网页交互增强脚本包括解除 CSDN 复制限制、添加页面滚动按钮和美化表格。内容高亮和关键词查找工具帮助用户在网页上突出显示关键内容。自动化登录脚本简化了登录流程,特别适用于19+网站。谷歌搜索增强和自动翻译工具则提升了搜索精度和网页可读性。

游客,如果您要查看本帖隐藏内容请回复






上一篇:Windows鼠标连点器,仅15K
下一篇:极简版录屏小工具

该用户从未签到

发表于 2024-9-23 13:08:36 来自手机 | 显示全部楼层
6666666666666
回复 支持 反对

使用道具 举报

签到天数: 979 天

[LV.10]以坛为家III

发表于 2024-9-23 13:52:29 | 显示全部楼层
啥也不说了,感谢楼主分享哇!
回复 支持 1 反对 0

使用道具 举报

签到天数: 652 天

[LV.9]以坛为家II

发表于 2024-9-23 14:10:20 | 显示全部楼层
这个帖一般般,还可以哦。
回复 支持 反对

使用道具 举报

签到天数: 574 天

[LV.9]以坛为家II

发表于 2024-9-23 15:44:35 | 显示全部楼层
正需要,支持楼主大人了!
回复 支持 反对

使用道具 举报

签到天数: 143 天

[LV.7]常住居民III

发表于 2024-9-23 17:05:32 | 显示全部楼层
确实是难得好帖啊,顶先
回复 支持 反对

使用道具 举报

签到天数: 191 天

[LV.7]常住居民III

发表于 2024-9-23 17:59:09 | 显示全部楼层
哎呦,不错哦
回复 支持 反对

使用道具 举报

该用户从未签到

发表于 2024-9-23 21:29:52 | 显示全部楼层
啥也不说了,感谢楼主分享哇!
回复 支持 反对

使用道具 举报

签到天数: 210 天

[LV.7]常住居民III

发表于 2024-9-23 21:33:30 | 显示全部楼层
啥也不说了,感谢楼主分享哇!
回复 支持 反对

使用道具 举报

签到天数: 62 天

[LV.6]常住居民II

发表于 2024-9-23 21:50:04 | 显示全部楼层
666666666666666
回复 支持 反对

使用道具 举报

签到天数: 1224 天

[LV.10]以坛为家III

发表于 2024-9-23 23:02:58 | 显示全部楼层
我只是路过打酱油的
回复 支持 反对

使用道具 举报

签到天数: 32 天

[LV.5]常住居民I

发表于 2024-9-24 08:15:20 来自手机 | 显示全部楼层
rrcccrrccr
回复 支持 反对

使用道具 举报

签到天数: 97 天

[LV.6]常住居民II

发表于 2024-9-25 08:08:42 | 显示全部楼层
楼主,你是一个大好人!!
回复 支持 反对

使用道具 举报

签到天数: 6 天

[LV.2]偶尔看看I

发表于 2024-9-26 06:34:35 | 显示全部楼层
么有分,谁能送我点积分啊::>_<::
回复 支持 反对

使用道具 举报

签到天数: 613 天

[LV.9]以坛为家II

发表于 2024-10-15 22:15:39 来自手机 | 显示全部楼层
回复

使用道具 举报

您需要登录后才可以回帖 登录 | 注册用户

本版积分规则

快速回复 返回顶部 返回列表